STMicroelectronics STCS2 i Z5 Seoul Power LED: liniowy zasilacz LED o szerokim zakresie napięć zasilających
Produkowany przez STMicroelectronics układ STCS2 jest liniowym zasilaczem diod LED mocy. Wyróżnia się możliwością pracy z napięciem zasilającym o wartości do 40 V przy prądzie obciążenia do 2 A. Duża szybkość przełączania stopnia wyjściowego pozwala na pracę w trybie PWM.
Produkowany przez STMicroelectronics układ STCS2 jest liniowym zasilaczem diod LED mocy. Wyróżnia się możliwością pracy z napięciem zasilającym o wartości do 40 V przy prądzie obciążenia do 2 A. Duża szybkość przełączania stopnia wyjściowego pozwala na pracę w trybie PWM.
Podstawowe parametry:
|
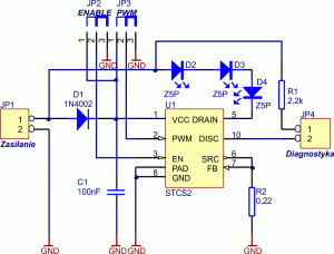
Schemat blokowy układu STCS2 pokazano na rysunku 1, a jego schemat aplikacyjny (wykorzystany z niewielkimi modyfikacjami w zestawie referencyjnym) na rysunku 2. Do normalnej pracy, oprócz przyłączenia napięcia zasilającego i obciążenia, układ wymaga jedynie dołączenia do wyprowadzeń FB i SOURCE rezystora ustalającego prąd obciążenia. Na wyprowadzeniu FB które powinno być połączone z wyprowadzeniem SOURCE utrzymywany jest stały poziom napięcia VFB o wartości 100 mV. Wartość rezystancji ustalającej prąd płynący przez LED wylicza się korzystając ze wzoru:
RF = VFB/Iled, gdzie:
- VFB ma wartość 0,1V, a
- Iled jest prądem obciążenia [A].
Rys. 1. Schemat blokowy układu STCS2
Rys. 2. Schemat aplikacyjny zestawu testowego
Ponieważ STCS2 jest liniowym źródłem prądowym, mogącym pracować z wysokimi napięciami zasilania i dużym prądem obciążenia, należy zadbać o wydajne odprowadzanie ciepła powstającego w czasie pracy. Obudowa układu jest wyposażona w masywny metalowy radiator (fotografia 3), ułatwiający połączenie z zewnętrznym radiatorem wykonanym z miedzi pokrywającej PCB. Zalecana powierzchnia miedzi wynosi co najmniej 3…6 cm². Przy większych obciążeniach bezpośrednio pod obudową układu powinny znajdować się otwory przelotowe odprowadzające ciepło do dodatkowych powierzchni po drugiej stronie płytki drukowanej. Zaleca się umieszczenie pod obudową 16 otworów o średnicy 0,7 mm.
Fot. 3. Obudowa układu STCS2 została wyposażona w duży, masywny radiator
Układ STCS2 może pracować z sygnałem o modyfikowanym wypełnieniu (PWM), doprowadzonym do wejścia PWM. Zmiana wypełnienia pozwoli płynnie regulować jasność świecenia diod. Maksymalna częstotliwość sygnału wynosi ok. 50 kHz. Jeżeli wejście nie będzie używane powinno zostać dołączone do napięcia zasilającego układ.
Wejście EN służy do włączania i wyłączania układu oraz zasilanych LED. Połączenie wejścia z zasilaniem włącza układ, zwarcie do masy powoduje wyłączenie i ograniczenie poboru prądu poniżej 1µA.
Wyjście informacyjne DISC jest typu otwarty dren i służy do sygnalizacji wystąpienia przerwy w obwodzie obciążenia układu. Jeżeli na wyjściu DRAIN sterującym diodami LED napięcie będzie równe 0 V lub niższe od 75 mV, będzie to świadczyć o przerwie w obwodzie i wyjście informacyjne DISC zostanie zwarte do masy. Wyjście jest aktywne gdy układ pozostaje włączony tzn. wejście EN jest połączone z zasilaniem. Na pracę wyjścia informacyjnego DISC nie wpływa natomiast stan wejścia PWM.
Fot. 4. Wygląd płytki drukowanej zmontowanego zestawu z STCS2





Jak model Industry 5.0 wspiera zrównoważony rozwój w polskim przemyśle
Daniel Brzeziński z Rochester Electronics opowiada jak skutecznie zarządzać przestrzałością w branży półprzewodników
AI podważa zasady, które rządziły branżą przez dekady. Moc obliczeniowa staje się nową walutą technologii 




