STMicroelectronics STC4054: automatyczna ładowarka ogniw Li-Ion
Układ STC4054 przeznaczony jest do automatycznego ładowania pojedynczych ogniw litowo-jonowych. Ładowanie odbywa się stałym prądem o programowanej wartości w zakresie do 800 mA. Jako źródło zasilania można wykorzystać napięcie +5 V z portu USB. Do działania prezentowanego układu nie są potrzebne dodatkowe zewnętrzne elementy mocy.
Podstawowe parametry i cechy układu STC4054:
|
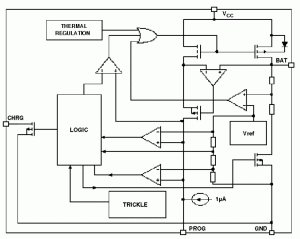
Budowę wewnętrzną układu STC4054 pokazano na rysunku 1, a jego schemat aplikacyjny, który wykorzystano w projekcie referencyjnym, na rysunku 2. Z przedstawionych rysunków wynika, że do pracy układ wymaga jedynie dołączenia zewnętrznego opornika ustalającego prąd ładowania oraz pojemności filtrujących. Zarówno regulacyjne tranzystory mocy MOSFET jak i dioda blokująca umieszczone są w obudowie układu co widać na rysunku 1.
Ustalanie stałego prądu ładowania odbywa się przez dobranie wartości rezystora dołączanego do wejścia PROG układu. Na tym wyjściu utrzymywany jest stały poziom napięcia Vprog =1V. Do obliczenia rezystancji (w Ohmach) opornika ustalającego prąd ładowania (w Amperach) należy posłużyć się prostym wzorem:
Rprog=1000*Vprog/Ibat, gdzie:
- Vprog jest napięciem na wyjściu PROG =1V,
- Ibat jest prądem ładowania ogniwa w amperach, a
- Rprog jest obliczaną wartością opornika ustalającego prąd.
Rys. 1. Schemat blokowy układu SCT4054
Układ STC4054 nadzoruje cykl ładowania w taki sposób aby był maksymalnie efektywny i bezpieczny zarówno dla ładowanego ogniwa jak i samego układu. Ładowanie może rozpocząć się gdy spełnione są trzy warunki: napięcie zasilania układu STC4054 jest większe od 4,25V, do wyjścia PROG jest dołączony opornik ustalający prąd ładowania a do wyjścia BAT zostaje dołączone ogniwo.
Rys. 2. Schemat aplikacyjny układu STC4054
W początkowej fazie gdy ogniwo jest rozładowane a napięcie ładowania niższe od 2,9 V prąd ładowania zostaje ograniczony do 1/10 ustalonej wartości, jest to tryb Trickle Charge. Takie działanie ma na celu wydłużenie życia ogniwa przez zapobieganie jego przegrzewania się na początku cyklu ładowania. Po osiągnięciu na wyjściu BAT poziomu napięcia wyższego od 2,9 V następuje faza ładowania ogniwa prądem o poziomie ustalonym wartością opornika Rprog. Pod koniec tej fazy gdy ogniwo jest już prawie naładowane napięcie na wyjściu BAT zbliży się do poziomu 4,2 V. Od tego momentu prąd ładowania zostaje stopniowo ograniczany a gdy jego wartość będzie stanowić 1/10 ustalonej wartości proces ładowania zostaje automatycznie zakończony.
Układ może na bieżąco kontrolować poziom naładowania ogniwa. Jeżeli napięcie na wyjściu BAT spadnie poniżej 4,05 V (co odpowiada około 80% pojemności) rozpocznie się automatyczny proces doładowania.
Wyjście sygnalizacyjne CHRG jest typu otwarty dren i informuje o aktualnym stanie układu. W czasie ładowania wyjście jest zwierane do masy i może przewodzić prąd o wartości ok. 10mA. Gdy ładowanie jest zakończone a układ znajduje się w trybie gotowości wyjście może przewodzić do masy prąd o wartości 20µA, ustawienie wyjścia w stanie wysokiej impedancji informuje o zaistnieniu sytuacji awaryjnej. Wystąpi ona gdy napięcie zasilania układu pobierane np. z portu USB spadnie poniżej 4,25 V lub gdy różnica napięć pomiędzy wejściem Vcc i wyjściem ładującym BAT będzie mniejsza od 100 mV.
Fot. 3. Wygląd zestawu testowego z układem STC4054





Nowe generacje złączy: innowacyjne metody połączeń w elektronice
Zaawansowane urządzenia do montażu SMT na przykładzie automatu P&P RS-2 – analiza technologiczna i zastosowania w nowoczesnej produkcji elektroniki
Wdrażanie fizycznej AI na obrzeżach sieci radiowej w systemach obronnych 





